致力成为智能电气与智慧能效服务专家
海外官网
0731-52808039
首页
66体育娱乐平台
电网解决方案
智能配电网解决方案
智能用电管理解决方案
行业解决方案
轨道交通配电系统解决方案
数据中心配电系统解决方案
商业建筑配电系统解决方案
工业园区配电系统解决方案
水行业配电系统解决方案
发电行业配电系统解决方案
能源与工程服务解决方案
综合能源服务解决方案
共享用电解决方案
新能源工程解决方案
新能源照明解决方案
新能源监控应用解决方案
智慧城市综合管廊智能井盖解决方案
智能配电网产品
智能化台区装置
预付费装置
智能柱上断路器
智能环网柜(箱)
高压开关柜
工业自动化产品
直流开关产品
高低压成套产品
高压开关柜(箱)
低压开关柜(箱)
箱变
电能质量治理产品
配电运维产品
户内真空断路器
66体育直播在线观看
光伏电站
新型储能
充/换电解决方案
通讯及能源服务
智能微电网
家庭新能源应用
综合能源服务
新能源接入产品
能源互联网共享插座
经典案例
储能电站
新能源
绿色出行
电网公司
轨道交通
数据中心
商业建筑
市政工程
工业园区
发电行业
电子芯片
其他行业
关于我们
公司介绍
66体育直播平台 介绍
品牌历程
董事长寄语
新闻动态
企业新闻
行业资讯
资质荣誉
领导关怀
荣誉资质
专利证书
招贤纳才
行业专家
行业精英
行业伙伴
人在威胜
人才理念
威胜故事
联系我们
您现在的位置:
首页
>
关于我们
>
新闻动态
>
企业新闻
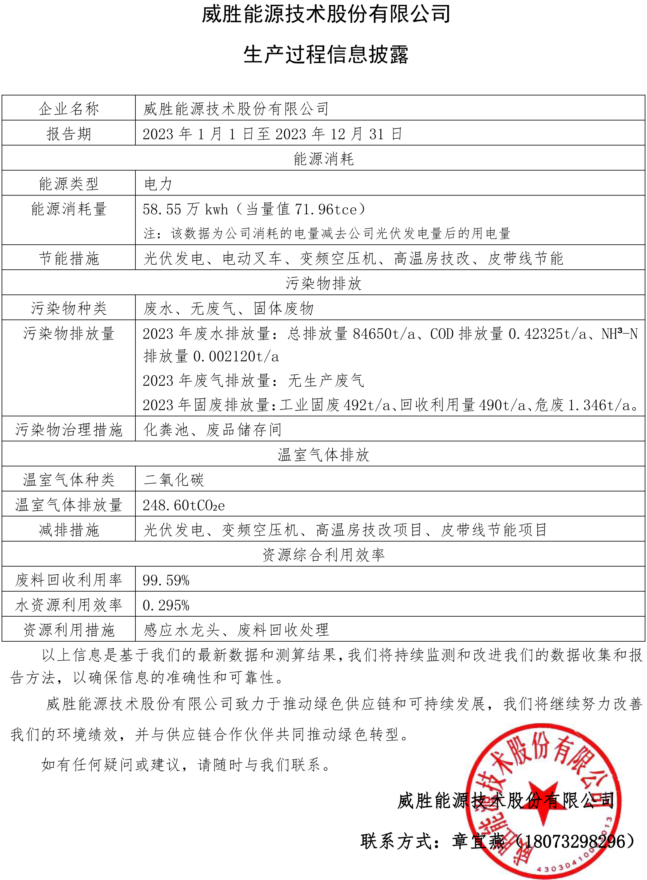
66体育直播平台 生产过程信息披露
来自:原创
发布时间:2024-01-05
返回列表
上一篇:66体育直播平台 -销售回收信息披..
下一篇:党建和创,共谋发展|66体育直播平台 &湖南移动“党..
相关新闻
2025-05-13
66体育直播平台 总工程师冯喜军荣获“全国劳动模范”称号
2024-09-13
2024年享受市政府特殊津贴候选人公示
2024-05-30
党建和创,共谋发展|66体育直播平台 &湖南移动“党建和创”活动签约仪式圆满举行
2024-04-02
双“卓越级”认证!66体育直播平台 精彩亮相2024能源环境服务产业年度峰会
2024-04-02
66体育直播平台 精彩亮相国际储能大会,多场景储能解决方案引关注
2024-02-27
稳中求进 创新发展|66体育直播平台 2023年度总结表彰大会顺利召开
2024-02-27
国家级荣誉+1,66体育直播平台 入选工信部2023年工业互联网试点示范名单
2024-01-05
66体育直播平台 -有害物质在供应链中的流向披露
map